第4回 アルムナイ交流会レポート ~NTTグループがより成長するためのグループワーク~
SHARE

みなさんこんにちは。NTTグループ財務アルムナイコミュニティ運営事務局です。
ようやく夏の暑さが過ぎ去り、過ごしやすい季節になりましたね。爽やかな気候のもと、お出かけやレジャーを楽しんでいる方も多いのではないでしょうか。
本日は、9月に行われた第4回アルムナイ交流会の様子をご紹介します。
今回のメインプログラムは、「NTTグループがより成長するには」というテーマで行ったグループワークです。
NTTグループ内外、両方をご経験されたアルムナイのみなさんだからこそ分かる「NTTグループが改善すべき点」について、忌憚のないご意見をいただきました。なかなか耳の痛い話もありましたが、働く人にとってより魅力的かつ、成長可能性に満ちたグループへと発展するためのヒントを、数多くいただくことができました。
本記事では、当日のグループワークの様子や、挙がった数々の意見を公開いたします。ぜひ、最後までお読みください。
交流会が開催されたのは2025年9月12日。
今回も前回と同じく、持株会社が所在する大手町ファーストスクエアにて実施し、計11名のアルムナイのみなさんにご参加いただきました。うち3名は初参加となり、関西から駆けつけてくださった方もいらっしゃいました。
< 参加アルムナイ一覧>※敬称略
| 氏名 | 入社年月 | 退職時会社名 | 退職時部署名 | 現職 |
|---|---|---|---|---|
| 鵜飼 邦夫 | 2014年10月 | NTTファイナンス | アカウンティング部連結決算担当 | PwC JAPAN 有限責任監査法人 |
| 岡野 英之 | 2009年4月 | NTT | 経営企画部門事業計画担当 | 合同会社スタンド・マネジメント |
| 近藤 晃生 | 2009年4月 | NTT西日本 | NTTソルマーレ経営企画部経営推進グループ | 日東電工株式会社 |
| 坂入 雄毅 | 2017年4月 | NTT | 財務部門IR室 | 株式会社セールスフォース・ジャパン | 藤田 欣哉 | 1999年4月 | NTT東日本 | 財務部税務部門企画担当 | アビームコンサルティング株式会社 |
| 木村 麻希 | 2020年4月 | NTTアーバンバリューサポート | 業務推進部 | デロイトトーマツグループ合同会社 |
| 平野 龍一 | 2013年4月 | NTTドコモビジネス | 財務部 | PwC JAPAN 有限責任監査法人 | 長野 覚 | 2009年7月 | NTT ExCパートナー | アカウンティング事業部会計制度担当 | 三井住友DSアセットマネジメント株式会社 |
| 村田 彩子 | 2011年4月 | NTT | 財務部 | 三井住友DSアセットマネジメント株式会社 |
| 古藤 秀彦 | 2012年7月 | NTTドコモ | 経営企画部 | ライズ・コンサルティング・グループ |
| 田中 貴史 | 2018年11月 | NTT都市開発 | NTT都市開発投資顧問 | クローバー・アドバイザーズ株式会社 |
NTTグループからは事務局メンバーに加え、持株会社の金井 会計・税務担当部長と、ドコモビジネスから小泉 会計部門長、上島 資金税務部門長が参加。加えて、NTTファイナンスからも有馬 取締役 アカウンティング部長、真鍋 事業推進部長が参加しました。
開会の挨拶、NTTグループ財務アルムナイコミュニティの概要説明に続いて、早速メインプログラムであるグループワークに入りました。
実は以前実施した第1回交流会の際に、事務局からアルムナイのみなさんに「NTTグループが改善すべき点」について簡単にお伺いしたことがありました。その際にさまざまな意見をいただいたことから、当グループが発展するためのヒントを改めてしっかりと収集するべく、今回グループワークという形で開催する運びとなりました。
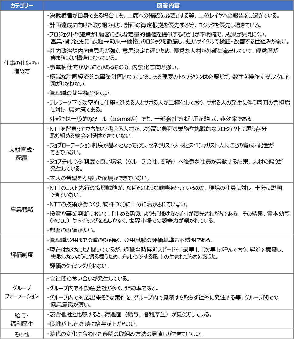
今回はNTTグループの改善した方が良い点について事前にアンケートを実施し、計26件の回答をいただきました。その内訳は、以下の通りです。

具体的には、「ジョブローテーション制度が基本となっており、ゼネラリスト人材とスペシャリスト人材ごとの育成・配置ができていない」「管理職登用までの道のりが長く、登用試験の評価基準も不透明」「NTTを背負って立ちたいと考える人材が、より高い負荷の業務や挑戦的なプロジェクトに思う存分取り組める機会を提供できていない」といった意見が挙がりました。

グループワークでは、まずはこれらをみなさんに公表したうえで、既に改善が行われている点について事務局から説明しました。
例えば、キャリア形成や給与体系に関しては、2023年4月より、専門性を軸とした制度へと見直されています。また、国内主要グループ会社で18の専門分野を創設し、それぞれに求められる専門性や行動レベルを明確化した「グレード基準」を設定。年次・年齢や在級年数ではなく、グレードに応じて昇格・昇給する仕組みとなりました。

また、人事異動における自発的なチャレンジを支援する仕組みとして、常時ポジションの募集・応募が可能な「NTTグループJob Board 」という公募制度も開設されています。2023年7月1日以降、1年間で約1,000件の応募があり、社員の自発的なチャレンジが活発化しています。

とはいえ、まだまだ改善が進んでいない点もあるのが事実。そこで、前述したアンケートと既に行われた改善策を踏まえ、NTTグループがさらに取り組むべき改善点について、2つのグループに分かれて議論していただきました。

議論の後に、各グループ内で出た意見を代表者の方に発表していただきました。「社員のモチベーションアップのためにも、営業利益を一定割合、賞与や給与にダイレクトに反映させるべき」「事業計画に忠実すぎる。多少のずれがあっても良いので施策や売上を出す方にパワーをかけるべき」「10年先を見据えて舵を切って投資をしているのはすごいことなのに、社員へ伝わっていない」といった意見が挙がりました。
また、良い点として「人材育成に時間とお金をかけている分、優秀な人が多い」という声も。だからこそ、「人事制度面をより改善し、優秀な人材流出を防ぐことが有効なのでは」という意見をいただきました。
みなさんから率直なご意見を聞いたうえで事務局として感じたのは、経営層と現場との意識の乖離やコミュニケーション不足に起因する課題が多いということです。まずはCoreやValuesを通じた意思疎通など、グループ全体が同じ方向を向いていくための組織内コミュニケーションを促進していけたらと思います。
そして何より、こうして古巣のために議論してくださるみなさんのNTTグループへの愛情を感じることができました。今回挙がった課題への取り組みについては、アップデートがあり次第、コミュニティサイトや交流会などのイベントでお知らせしたいと思います。
グループワークの後は、お部屋を移動して懇親会を実施しました。ちょうどNTTグループ変革のタイミングでの開催だったこともあり、その目的やグループ間の役割のすみわけ、今後の戦略や方向性といった話題で盛り上がりました。

事務局としては卒業後もNTTグループに関するニュースをチェックして気にかけてくださっている方が多いことがよくわかり、大変うれしい気持ちになりました。
また今回は、「実は知り合いだった」という方同士の、予期せぬ再会も多いように感じました。中には就職活動時代以来の再会で、初めてお互いNTTグループ勤務だったことを知った方々も。こうした懐かしいご縁をつなぐことができるのは、アルムナイ交流会の醍醐味です。
今回はアルムナイのみなさんならではの視点で、貴重なご意見を数多くいただくことができました。今後もぜひ、NTTグループの発展のためにお力添えいただけると、非常に心強く思います。加えて、みなさん一人ひとりのキャリアや人生にもより貢献できるよう、今後のイベントや取り組みについても検討してまいります。
次回は、来年2月~3月頃の実施を予定しています。開催に関してご要望があれば、ぜひ事務局までお知らせください。
最後に、今回ご参加くださったみなさま、改めてありがとうございました。参加がかなわなかったみなさまにもぜひ、次回お会いできることを楽しみにしています。

- CATEGORY :レポート
